首页/客户案例
登录国际期刊 | 南通大学团队使用明美倒置荧光显微镜MIX60-FL揭示血管痛新机制
2025-09-09
浏览量: 410
疼痛,是血管疾病患者共同的“噩梦”,但其背后的分子机制,却一直是医学界的未解之谜。近日,南通大学药学院刘兴君教授团队联合国内多个院所在国际期刊《Advanced Science》(影响因子14.3)发表重磅研究,首次揭示血管内皮细胞通过ET-1/ETAR信号通路调控血管痛的全新机制。

该研究借助明美光电倒置荧光显微镜MIX60-FL等先进设备,成功解析了血管痛的独特机制,为临床疼痛治疗提供了新靶点。明美光电为这一重大发现提供了可靠的技术支持,再次证明了国产高端显微镜在生命科学尖端研究领域的价值。

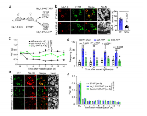
团队首次通过结扎实验鼠后肢表浅血管,成功构建血管痛动物模型。研究发现,血管痛仅表现为机械痛敏,而无热痛敏或冷痛敏,且无免疫细胞浸润和胶质细胞激活,证实其是一种独立于神经病理性痛和炎性痛的新型疼痛类型。

通过光遗传学、化学遗传学及转基因技术,团队发现血管内皮细胞来源的ET-1(内皮素-1)通过激活伤害性感觉神经元上的ETAR受体,形成“内皮-神经-脊髓”调控环路,驱动血管痛发生。这一发现为临床治疗提供了新靶点。


研究进一步验证,口服ETAR拮抗剂波生坦可显著缓解临床患者因止血带诱发的血管痛,为疼痛治疗带来全新策略。


